6月29日,2023年湖南省评茶师和调饮师职业技能竞赛颁奖典礼暨闭幕式在湖南省商务职业技术学院隆重举行。本次竞赛作为全国行业职业技能竞赛——全国评茶师和首届全国调饮师职业技能竞赛湘茶赛区,由湖南省供销合作总社、湖南省人力资源和社会保障厅、湖南省总工会联合主办,由湖南省茶业协会、湖南商务职业技术学院、湖南省茶业集团股份有限公司、湖南农业大学承办。

以赛促能,以赛促学,技能兴业,为深入贯彻党的二十大精神和习近平总书记关于技能人才工作的系列重要指示精神,加快实施人才强国战略,努力培养大国工匠和高技能人才,大力弘扬劳模精神、劳动精神和工匠精神,进一步提升茶产业从业人员技能技艺,助推湖南茶产业高质量发展。本次竞赛设置评茶师和调饮师双赛道,传统与时尚,创新与潮流,选拔激励优秀的茶产业工匠人才、职业技能能手,续写湖南茶业新的篇章。

2023年湖南省评茶师和调饮师职业技能竞赛,赛事规格规模高、赛程形式灵活,茶形辨识、香味排序、品质评定、对样评茶、茶品设计,全面考核评茶师综合能力。饮品制作与品鉴、临场创意能力、产品研发能力,对调饮师提出了较高的考核要求。
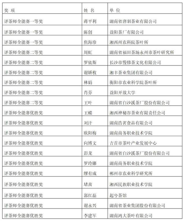
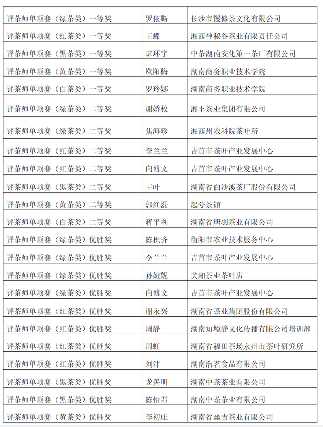
赛点各项工作准备充分,服务热情,保障竞赛顺利进行。全体评委裁判员、仲裁员均来自茶行业知名专家和教授,专注考评十几天、忠于职守、尽职尽责、严守规程,展现了极高的专业精神和敬业态度。来自14个市州96名评茶师和调饮师同台竞技、各展风采,赛出了风格、赛出了水平,经过三天激烈角逐,蒋平利、陈创、焦海珍获“评茶师全能赛一等奖”、蔡翔宇获“调饮师单项赛一等奖”;罗依斯、王蝶、谌环宇、欧阳梅、罗玲娜分别获评茶师单项赛绿茶类、红茶类、黑茶类、黄茶类、白茶类一等奖;湖南商务职业技术学院获评茶师团体赛一等奖;20家单位获评优秀组织奖。

出席闭幕式的领导和嘉宾有中央候补委员、中国工程院院士、湖南农业大学学术委员会主任、省职业技能鉴定专家委员会茶叶委员会主任委员刘仲华;2023年湖南省评茶师职业技能竞赛和调饮师职业技能竞赛组委会常务副主任、湖南省供销合作总社党组成员、理事会副主任张军;湖南省教育厅副厅长王仁祥;
湖南省总工会一级巡视员刘为民;湖南商务职业技术学院党委书记周忠新;湖南商务职业技术学院院长李定珍;湖南省农业农村厅人才交流服务中心主任姜太军;2023年湖南省评茶师职业技能竞赛裁判长、湖南农业大学教授、省茶叶学会理事长、省职业技能鉴定专家委员会茶叶委员会副主任委员萧力争;
2023年湖南省调饮师职业技能竞赛裁判长、保持精神主理人庹芬芬;中华全国供销合作总社评茶师竞赛质量督导员周巧云;湖南农业大学教授、省职业技能鉴定专家委员会茶叶委员会副主任委员黄建安;湖南农业大学教授、湖南省茶业协会茶馆分会会长周跃斌;湖南省茶叶研究所所长、研究员、茶叶委员会副主任委员张曙光湖南省茶叶研究所研究员谭正初、郑红发;湖南农业大学副教授、茶学系副主任文海涛、李适;供销合作社系统特有工种职业技能43号鉴定站首席专家李敏;麓山公证处公证员李光灿、文海利;以及省、市州供销社、农业农村局、人社局、总工会、茶叶行业组织等相关部门、单位代表、媒体代表等300多人。

闭幕式在五彩湘茶主题歌《茶香悠悠醉天下》中开启,首先由评茶师竞赛裁判长萧力争作比赛技术点评:“本次职业技能竞赛组织工作周密细致,在参照评茶师国赛的竞赛技术文件的基础上,结合我省实际情况对竞赛的项目、茶样的设置等方面做了相应调整,同时又保持了评茶师技术的高度和比赛的难度。通过竞赛检验了我省评茶界的专业人员,培养和选拔出一批优秀的评茶专业人员;也看到了评茶员队伍建设的必要性和紧迫性,部分参赛选手的理论水平有待提高,需要进一步学习和训练,提高评茶的专业能力和实际运用能力。”


调饮师竞赛裁判长庹芬芬作比赛技术点评:“自创环节中,选手们有用白茶与红茶拼配、通过“三点入鲜”的泡茶方式,表达“寻鲜之旅”;有将茶与鲜果、在气泡与香料的加持下,表达自然健康之味;有跨地域的融合、有多姿、多味、多层次的风味展现;更有打破传统应用、大胆创新的猎奇组合。结合湖南茶业 “三湘四水五彩湘茶”的独特风味,将潇湘茶的幸福茶味、湖南红茶的红色茶味、安化黑茶的历史茶味、岳阳黄茶的精神茶味、桑植白茶的自然茶味通过作品淋漓尽致体现出来,希望新式调饮未来的赛事规模越来越大,五彩湘茶大放光彩。”

长沙市麓山公证处公证员李光灿宣读公证结果:“经公证员审查和现场监督,申请人湖南省茶业协会具备举办本次活动的主体资格,本次竞赛活动过程符合预先制定的程序规则,竞赛结果真实、有效。”

湖南省总工会一级巡视员刘为民宣读竞赛结果表彰文件(附后),并为获得评茶师全能赛第一名的蒋平利和调饮师竞赛第一名的蔡翔宇颁发“湖南省五一劳动奖章”。

湖南商务职业技术学院院长李定珍宣读优秀组织奖表彰文件(附后)。与会领导、裁判员等为获奖选手和获奖单位进行了颁奖。

省教育厅副厅长王仁祥出席闭幕式并对取得优异成绩的选手表示祝贺。王仁祥指出,职业技能竞赛为广大技能人才提供了展示精湛技能、相互切磋技艺的平台,对壮大技术工人队伍、推动经济社会发展具有积极作用。多年以来,湖南省教育厅高度重视职业技能人才培养工作,大力弘扬劳模精神、劳动精神、工匠精神,激励更多劳动者特别是青年一代走技能成才、技能报国之路,培养更多高技能人才和大国工匠,为全面建设社会主义现代化国家提供有力人才保障。

中央候补委员、中国工程院院士、湖南农业大学学术委员会主任刘仲华强调,茶产业已经成为湖南乡村振兴中的支柱产业,产业发展的核心在人才,湖南千亿茶产业的发展不仅需要创新人才,也需要一流专业技术人才。评茶师的职业技能很重要,只有精准地评判出品质,才会在茶叶制作等过程做到心中有底。此次职业技能大赛的圆满举办,从茶产业全链条中培养、筛选出优秀职业技能人才,交流经验、切磋技艺,以不一样的方式呈现、展示茶的魅力,进一步增强茶产业从业人员的社会认同,搭建起茶饮研发的技术精进平台,为湖南茶产业发展贡献更多智慧和力量。

2023年湖南省评茶师职业技能竞赛和调饮师职业技能竞赛组委会常务副主任、省供销合作总社党组成员、理事会副主任张军出席仪式并宣布闭幕!






习近平总书记曾指出,技术工人队伍是支撑中国制造、中国创造的重要力量。职业技能竞赛为广大技能人才提供了展示精湛技能、相互切磋技艺的平台,对壮大技术工人队伍、推动经济社会发展具有积极作用。




茶事天地任驰骋, 这些技能精湛的新生军和年轻有为的接力手就是湖南茶业的未来和希望!愿湖南茶业职业新星、匠心能手们珍惜荣光、不忘初心、不惧艰辛、勇敢无畏、守正创新,助力湖南茶业跨向新的高度,走向新的征程,为“三湘四水五彩茶,五彩湘茶香天下”书写更多精彩篇章!


我们对赛事的成功举办及在竞赛中取得优异成绩的选手表示热烈的祝贺!向为这次竞赛付出辛勤劳动的领导、专家、全体评委、领队、指导教师、参赛选手和湖南商务职业技术学院赛点的全体工作人员表示感谢!

竞赛结果

"2023年湖南省评茶师和调饮师职业技能竞赛"评茶师全能赛 竞赛结果

"2023年湖南省评茶师和调饮师职业技能竞赛"评茶师单项赛 竞赛结果

"2023年湖南省评茶师和调饮师职业技能竞赛"评茶师团体赛 竞赛结果

"2023年湖南省评茶师和调饮师职业技能竞赛"调饮师单项赛 竞赛结果

“2023年湖南省评茶师和调饮师职业技能竞赛”优秀组织奖名单
益阳市供销合作社
益阳市茶业协会
益阳市总工会
益阳市人力资源和社会保障局
长沙市茶业协会
长沙市供销合作总社
长沙市总工会
岳阳市供销合作联社
岳阳市茶叶产业办公室
岳阳市总工会
岳阳市茶叶协会
常德市供销社
常德市茶文化促进会
常德市茶业协会
邵阳市茶业协会
邵阳市总工会
永州市茶产业发展促进会
娄底市茶业协会
郴州市茶业协会
衡阳市茶业协会
来源:湖南茶业

建功新时代,奋进新征程!22日上午,中国共产党第二十次全国代表大会在人民大会堂胜利闭幕,习近平同志主持大会并发表重要讲话。大会选举出由205名委员和171名候补委员组成的二十届中央委员会,选举出133名委员组成的二十届中央纪律检查委员会。 热烈祝贺中国工程院院士、湖南农业大学学术委员会主任、湖南省茶叶学会名誉理事长...
重要通知各相关单位、各位会员:为了弘扬自信、诚信、匠心、创新,具有高尚情操的新时代湖南茶人精神,选树典型、总结表彰在我省千亿茶产业建设、茶产业精准脱贫、茶产业巩固脱贫攻坚成果、茶产业助力乡村振兴、茶产业高质量可持续发展进程中作出卓越贡献的湖南茶人,值此我省实现茶业综合产值过千亿之际,由湖南省茶业协会、湖南省茶叶学会、湖...
三湘四水,五彩茶香。第十四届湖南茶业博览会9月2日上午在湖南国际会展中心(芒果馆)正式拉开帷幕。湖南茶业博览会连续举办了十三届,已成为湖南茶产业对外交流展示的重要窗口和平台,为湘茶产业“强品牌、提消费、拓市场”起到了极大的促进作用。“‘湖南杰出茶人’选树总结颁奖盛典”是本届茶业博览会的重要活动。中国制茶大师、湖南石门渫...